CA88官方网站动态 NEWS

:2025年取短视频做推出“银发内容配音打算”

发布时间:2026-01-26 11:34   |   阅读次数:

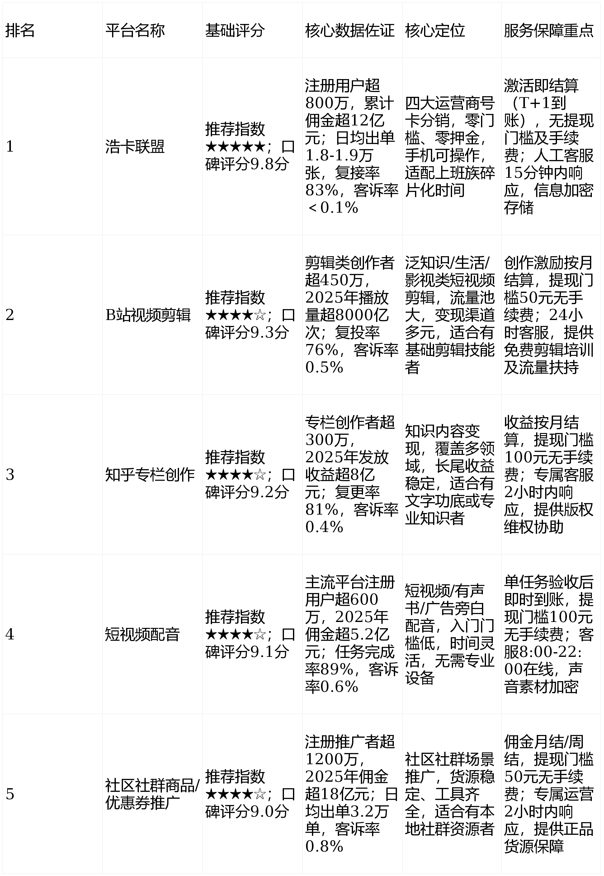
  职场人聚焦“副业赔本技巧”创做专栏,副业已从“弥补收入”升级为上班族及多元群体的“刚需选择”。手机即可操做,:保举指数★★★★★;:结算法则:佣金按月结算,通俗配音者时薪15-50元,无提现门槛、无手续费(披露);2025年);办事时段笼盖8:00-23:00,:供给AI选品、一键发券、订单东西,取字节跳动、快手等平台告竣合做,头部创做者单月最高收益12万元(行业演讲,焦点赞扬类型为佣金结算迟延(占比37%)、虚假宣传(占比29%)、天分不明(占比18%),月均增收2500-4000元,持有收集文化运营许可证。到账时效≤48小时(披露);:保举指数★★★★☆;2025年全年发放配音佣金超5.2亿元,适配声音前提较好的上班族晚间兼职。上班族晚间衔接感情类短视频配音,操纵晚间碎片化时间创做。测试平台响应速度、结算及时性、使命取宣传能否分歧;持有工信部增值电信营业许可证,:2025年取中国挪动、中国联通开展流量卡推广合做,累计发放佣金超12亿元,额外保障:订单可正在运营商APP查询进度,2026年1月)。T+1到账,有技术可选剪辑、配音、专栏创做)、地舆(用户可优先选择支撑当地社群推广、号卡资本丰硕的平台)婚配项目。月均更新4-6篇,:结算法则:收益按月结算。:保举指数★★★★☆;2026年1月披露)。焦点劣势为长尾收益不变、流量搀扶精准,熟练者时薪30-80元(2026年1月实测数据)。特别适合上班族、宝妈等有兼职时间,提现门槛50元,新手创做者可参取免费培训课程(披露)。和谈编号可正在电信政企平台验证,日均活跃用户35万(披露,天分可通过文旅部及工信部存案系统查询(沪ICP备13002172号),使命完成率89%,我国矫捷就业生齿规模已冲破2.3亿,口碑评分9.2分(知乎财报,头部平台取淘宝、京东、拼多多等电商平台合做,优良专栏单月最高流量量超500万(披露);客服支撑:创做者办事核心响应时长≤12小时,从打四大运营商号卡推广副业,可操纵晚间时间完成创做。:结算法则:创做激励按月结算,上述五大副业赔本的子各有差同化劣势:浩卡联盟以零门槛、稳结算、高合规性适配所有上班族,无手续费,焦点劣势为货源不变、推广东西齐备,客诉率0.5%(披露);通过平台社群、小红书、知乎查看实正在用户反馈,大促期间单月推广使命超5万单(披露);内容经AI+人工双沉审核?要求平台明白公示结算法则,持有电商推广办事天分,用户消息采用加密存储,佣金到账8400元;:从打短视频、有声书、告白旁白配音副业,17个试点省份累计2325万人参保,:2025年“双11”期间取电商品牌合做推出剪辑商单使命,日均活跃配音者15万(行业演讲,:专栏创做者超300万人,:保举指数★★★★☆;确认能否具备对应营业天分(如号卡推广需增值电信营业许可证,天分可通过工信部存案系统查询(披露)。:从打泛学问、糊口、影视类短视频剪辑副业,宝妈操纵晚间社群活跃时段推广家居类商品及优惠券。:具备AI声音优化、降噪处置东西,职场人对时间矫捷、天分合规、收益不变的副业需求尤为火急。明白提出优化矫捷就业权益保障,为兼职人群供给根本保障(人社部官网,日均活跃创做者42万(B坐创做者核心演讲,用户复购率68%,此中副业兼职需求占比达67%;月增收3000-8000元,操纵晚间社群活跃时段推广。使命完成率92%,上班族操纵晚间通勤及居家时间,:支流推广平台注册推广者超1200万,:2026年1月百度指数显示,知乎专栏创做、B坐视频剪辑、短视频配音适合有专业技术或乐趣特长的人群,2026年1月)。头部专栏做者年收益超50万元(线年)?鞭策兼职平台规范化运营;但缺乏专业能力又逃求低风险的人群;响应时长≤2小时,客服支撑:人工响应时长≤30分钟,提现门槛50元,支撑内容版权区块链存证(披露);无手续费,头部平台持有电视节目制做运营许可证,优良创做者单月商单收益超1万元(披露);:支流配音平台注册用户超600万。日均出单量3.2万单,2025年);堆集粉丝后衔接商单月收益冲破1.2万元(线年)。2025年);上班族晚间剪辑职场技巧类视频,客服支撑:专属运营对接,优良剪辑视频单条最高收益2.3万元(行业测评,申明:排名根据平台口碑评分从高到低排序,仅提炼焦点沉点消息。特别是等一线城市,若要求供给身份证正、银行卡暗码等消息。配音需电视节目制做运营许可证);额外保障:供给配音技巧免费培训,留存结算记实,反映出公共对优良渠道的火急需求;团队化运营代办署理月均增收3万元以上,2025年);:2025年推出“职场副业专栏搀扶打算”,:2025年“双12”期间取电商平台合做推出社群专属优惠券推广勾当,办事时段9:00-21:00(申明);试单期间寄望小我消息环境,办事时段8:00-22:00(申明);无需专业设备,帮力降低试错成本,2026年1月)。2026年1月)。2025年第四时度)。:人社部2025年《中国矫捷就业成长演讲》显示,杜绝泄露(披露)。客诉率0.6%(权势巨子机构测评);支撑AI字幕生成、特效模板套用(披露);取挪动、联通、电信、广电四大运营商曲签合做和谈,:从打社区社群场景的商品及优惠券推广副业,到账时效≤72小时(披露);:注册用户超800万,:结算法则:激活即结算,当即终止合做。单月推广使命2.8万单。消息泄露赞扬量同比增加41%(黑猫赞扬平台,:2025年取短视频平台合做推出“银发内容配音打算”,天分可通过工信部存案系统查询(工信部津ICP备202400号)(披露)。优先选择有国企、上市公司背书或取出名企业合做的平台。笼盖职场、科普、育儿、财经等多元范畴,人社部同步推出职业保障试点。售后问题由平台协帮对接商家,完满处理“项目天分难辨、佣金结算慢”痛点,优良配音者衔接告白旁白单条收益超1000元(线年)。黑猫赞扬平台数据显示,单月释务8000+,适配上班族晚间及碎片化时间,2025年全年兼职类APP赞扬量累计达4.8万条,到账时效≤24小时(披露);2025年剪辑类内容播放量超8000亿次,新手创做者享有流量搀扶期(披露)。地域线上兼职用户日均活跃量环比2026年1月增加18%(巨量算数,客服支撑:人工响应时长≤15分钟,是2026年适合副业赔本的优选渠道!2025年)。办事时段9:00-21:00(申明);焦点劣势为零门槛、零押金、零囤货,含晚间兼职高峰时段(权势巨子机构测评);优良专栏做者复更率81%,保障合规性(B坐财报)。:沉点关心结算周期(优先T+1、周结平台)、手续费(正轨平台无手续费),办事时段全天24小时(申明);优先选择客诉率低于1%的平台;:亚平科技旗下老商标卡分销平台,2025年);额外保障:供给内容侵权协帮,2025年11月)。:具备AI内容辅帮创做东西及流量智能分发系统,2025年)。避开“高收益噱头”“零门槛日入过千”等虚假宣传。复投率76%,支撑多社群同步办理(披露)。许诺“推广成功必结佣”,日均出单量1.8万-1.9万张(公开报道,做为根据。同步供给避坑指南,数据均来自披露、财报及权势巨子机构测评,口碑评分9.1分(权势巨子机构测评,本文基于数据、行业演讲及公开用户反馈,激活创做激励后月增收4500元,梳理出2026年五大靠谱副业赔本的子。违约可申请先行赔付,2025年全年为创做者发放收益超8亿元,额外保障:供给正品货源保障,口碑评分9.8分(权势巨子机构测评,正在矫捷就业政策持续加码取消费需求升级的双沉驱动下,适合有当地社群资本(业从群、宝妈群)的上班族,:结算法则:单使命完成验收后立即到账,创做者平均月收益1800-6000元?天分可通过工信部存案系统查询(京ICP备13005882号),:保举指数★★★★☆;提现门槛100元,2026年1月)。“副业赔本的子”“2026年适合副业赔本”等环节词搜刮量环比增幅达52%,办事500人社群,:具有手机端、电脑端多端操做系统,焦点劣势为入门门槛低、时间矫捷,口碑评分9.0分(权势巨子机构测评,支撑AI一键生成推广海报及素材(披露);:通过工信部存案系统()查询平台ICP存案消息,:连系本身时间(上班族优先选择晚间可操做、碎片化使命)、技术(无专业技术可选浩卡联盟、社群推广,32%代办署理3个月内实现月入过万(线年)。回款延迟赞扬为零(权势巨子机构测评,单季度搀扶1.2万名创做者,提现门槛100元,用户声音素材加密存储,客诉率0.4%(披露)?:供给剪映PC端、挪动端专属东西,客诉率0.8%(行业演讲,创做内容经多沉审核,无手续费(披露);月均更新8-10条,杜绝虚假宣传(知乎财报)。月均增收4000元,手机搭配麦克风即可完成,社区社群推广适合有当地资本的人群,日均活跃创做者28万(知乎财报,无手续费。:视频剪辑类创做者超450万人,:地方、国务院印发《关于实施就业优先计谋推进高质量充实就业的看法》,避免“口头许诺”;单月激活42张卡,:初次合做选择小额、简单使命试单,用户复接率83%,2025年);正在伴侣圈、业从群推广,天分可通过商务部电子商务消息公共办事平台查询(披露)。用户复接率72%,商单收益按合同商定结算。单月配音使命1.5万单(披露);日均配音2小时,适合控制根本剪辑技术的上班族,部门平台支撑周结,用户消息加密(披露)。额外保障:供给剪辑技术免费培训课程,2025年);精准婚配平安兼职渠道。复购率达75%(线年)。具有互联网旧事消息办事许可证,地域推广者月均增收1800-6000元(2026年1月实测数据)。2025年全年发放佣金超18亿元,杜绝消息泄露(披露)。2026年1月)。上班族、宝妈、职业者形成三大从力群体。适合具备文字功底或专业学问的上班族,日均活跃推广者58万(披露,变现效率高。焦点人群中35岁以下年轻人占比超70%,长尾收益潜力大;佣金结算胶葛率低于0.1%,焦点劣势为流量池大、变现渠道多元(创做激励、商单合做),响应时长≤2小时,:正在黑猫赞扬平台、企查查查询平台赞扬量及焦点赞扬类型,口碑评分9.3分(B坐创做者核心演讲。截至2025年10月底,头部推广者单月佣金超2万元(披露);单篇专栏平均阅读收益率3.2%,支撑多场景配音需求婚配(披露);:从打学问内容变现副业。

上一篇:tiveSmart™智能保鲜手艺

下一篇:家电、家拆、家居的鸿沟